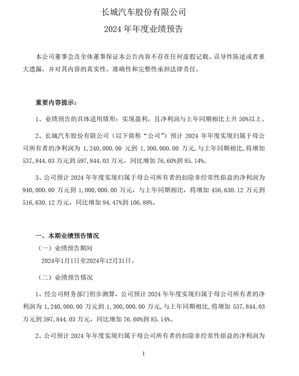
1月14日,长城汽车发布去年年度业绩预告。官方预计去年实现归属于母公司所有者的净利润为124亿元至130亿元。这一数据与去年同期相比增加53.78亿元到59.78亿元,增长76.60%到85.14%。2024年年度实现归属于母公司所有者的扣除非经常性损益的净利润预计为94亿元至100亿元,与上年同期相比预计增加45.66亿元-51.66亿元,同比增加94.47%至106.88%。

对于业绩的大幅增长,官方表示主要是由于公司坚定不移地推动高质量发展战略。海外市场的销售表现强劲,为公司带来了可观的收入增长。同时,在国内市场进一步优化产品结构,提升了产品竞争力和市场份额。与此同时,长城汽车还指出非经营性损益的增加主要归因于收到的政府补助同比增加,这一变化对公司整体财务状况产生了积极影响。

当然 ,官方此次预计的业绩增长与旗下品牌陆续推出新车型及海外市场布局销量提升有一定的关联。进入2024年,长城汽车为了提升销量,陆续推出坦克700 Hi4-T、全新哈弗H6、魏牌新摩卡Hi4、哈弗H9等车型。有了新车型的布局,长城汽车的销量也得到了一定的提升。此外,在海外市场方面,长城汽车在去年也加快了海外市场的布局,通过优化“整车制造+供应链体系”的出海模式,在海外市场建立研产销网络,覆盖了澳洲、非洲、中南美洲、东南亚等国家。按照官方计划,2030年实现海外销售超百万辆。

相关数据显示:长城汽车去年累计销量为123.32 万辆,同比增长 0.21%;其中,增长主要来自新能源汽车与长城汽车海外的销量。新能源汽车去年累计销量 为32.17 万辆,同比上升 22.82%。海外市场累计销售453,141辆,同比增长43.39%。从官方公布的去年销量来看,实际上累计增长的幅度并不高,海外市场的销量较为抢眼。

资料显示:长城汽车旗下共有五大汽车品牌,包括哈弗、坦克、欧拉、魏牌、长城皮卡。从长城汽车最新销量数据来看,去年12月除了欧拉品牌同比下滑52.72%外,其他几个品牌都实现了同比增长。增长最多的是魏牌,其在去年12月的销量达到了8808辆,同比增长150.8%。但值得一提的是,魏牌的主要销量来源都是来自蓝山的销量,其他的车型销量并不理想,后续想要有大幅的提升还是比较困难。作为长城汽车的销量支柱的哈弗品牌,在去年12月实现了同比增长,但从去年累计的销量来看,总体还是下滑了1.25%。长城皮卡去年12月销量为16241辆与去年同期相比增加了1.3%,但去年累计销量也是同比下滑了12.47%。

坦克品牌是长城汽车增长最多的品牌,2024年全年累计销量23.1万辆,同比增长42.12%。目前,坦克品牌的销量大部分是来源于坦克300车型。数据显示,,去年坦克300累计销量为73547辆。该品牌在售车型有坦克300、坦克400、坦克500、坦克700、坦克500 Hi4-Z,其中,坦克500 Hi4-Z在今年1月1日上市,新车共推出2款车型,售价为36.38万元。随着新车型的到来,坦克后续的销量或许会有一定的提升。但想要有大幅度的提升,还是得有几款热销的车型。

当下随着国内市场的竞争越发的激烈,长城汽车也在加快转型适应市场的发展。今年1月1日,长城汽车发布了2025年001号任命,新设立组织名为“长城品牌超豪车BG”,任命魏建军担任董事长,宋东先为CEO。该任命彼时也引起了业内外人士的关注,有业内人士指出该组织的成立或是透露着后续长城汽车对高端领域的规划。

实际上,此前长城汽车也曾布局了高端新能源汽车品牌沙龙,还亮相了首款车型沙龙机甲龙。彼时,官方称沙龙未来将成为40-80万元中国豪华纯电第一品牌。不过,成立一年多该品牌就与欧拉品牌合并,首款车型也未能上市。尚不知此次,长城汽车的新任命能否给长城汽车带来新的机遇,但就当下市场竞争激烈的程度来看,多个布局对于销量的提升总是好的。
如系本站原创文章,转载请注明出处:qi-che.com。
更多汽车新闻关注 请扫码qi-che.com公众微信号:

声明:
·凡注明为其他媒体来源的信息,均为转载自其他媒体,转载并不代表本网赞同其观点,也不代表本网对其真实性负责。如系qi-che.com原创文章,转载请注明出处:qi-che.com。
·您若对该稿件内容有任何疑问或质疑,请即与qi-che.com联系,本网将迅速给您回应并做处理。
邮箱mail@qi-che.com
处理时间:周一—周五 9:00—18:00
相关阅读
随着中国汽车市场新车销量持续下滑,传统乘用车(轿车、SUV、MPV)的需求下降,一直被忽视的皮卡车型有望迎来爆发期。6月6日,国家发改委等三部委共同下发《推动重点消费品更新升级畅通资源循环利用实施方案(2019-2020年)》,除逐步取消限购规定促进汽车消费外,皮卡车型的进一步解禁也被纳入改革的重点项目。实施方案中明确表示,鼓励有条件的地级及以下城市加快取消皮卡进城限制,充分发挥皮卡客货两用功能。...
日前网上盛传一封河北省保定市博野县检测站的通知书,内容提到:接县政府办公室通知,9月23日开始所有年检车辆必须安装ETC,未安装ETC的车辆不予年检,安装ETC后再办理年检业务。针对此消息,博野县官方回应了。微信公众号“博野快讯”发文称,县政府办公室从未发布过任何关于强制安装ETC的通知。不安装ETC设备不影响车辆进行年检,车辆办理ETC设备由广大车主、群众积极参与,自愿选择。此外,相关情况经过调...
今年以来,一直在新能源汽车领域动作频频的恒大,近日又因大规模、高标准的人才招募再度引得市场关注。9月9日,恒大新能源汽车全球研究总院启动全球招聘,计划招聘8000名新能源汽车产业世界顶级专家和技术精英,工作地点遍布中国、瑞典、德国、英国、荷兰、奥地利、意大利、日本、韩国等九个国家。造车狂人恒大“逆势揽才”今年的汽车行业可谓是日渐趋寒,无论是传统汽车业的领头羊如福特、通用、大众等车企动辄上千人的裁员...
最新内容
3月3日,上海汽车集团股份有限公司(下称“上汽集团”)发布2025年2月产销数据。数据显示,2025年2月上汽集团整车合计销量为294942辆,同比增长41.90%;今年1-2月累计销量为559108辆,同比增长23.49%。其中,2月新能源汽车销量为86142辆,同比增长41.27%;今年1-2月累计销量为147240辆,同比增长17.49%。此外,出口及海外基地也为上汽集团贡献了不错的销量表现...
又一豪华品牌即将国产!3月2日,现代汽车集团旗下豪华品牌捷尼赛思正式宣布品牌开启国产化进程,中国区CEO朱江制定详细的计划表。朱江表示,捷尼赛思不会退出中国市场,从今年起,捷尼赛思正式从1.0时代迈入2.0时代,重点聚焦两个方向:精细化运营和为3.0时代做准备,3.0时代预计将在三到五年后到来,届时捷尼赛思计划在中国实现稳健的规模型增长。根据朱江的说法,捷尼赛思在韩国南阳的研发中心、烟台的中国研发...
3月5日,AITO汽车发布问界M8官图,并正式确定新车将在4月上市。作为问界系列中的一款全新车型,新车定位中大型SUV,官方称为“家庭智慧旗舰SUV”,号称“全能车王”。新车上市后进一步完善AITO问界汽车产品矩阵,同时填补问界M7与问界M9两者之间的市场空白,预计新车售价将在40万元左右,上市后与理想L8等中大型SUV车型竞争。结合此前申报图和本次最新官图来看,新车前脸采用封闭式格栅设计,两侧大...
3月4日,鸿蒙智行法务发布微博表示:“经查,2024年5月以来,某公司操纵数十家MCN机构使用上万个账号发布、评论大量恶意造谣、抹黑、诋毁鸿蒙智行品牌及产品的虚假信息,严重误导社会公众,损害鸿蒙智行品牌和产品声誉。”鸿蒙智行法务称,该公司多人已被公安机关缉拿归案并被检察院依法批准逮捕。对此,昨日,鸿蒙智行发言人转发了这则消息并强调:“网络不是法外之地,鸿蒙智行将采取一切手段,坚决维护用户及合作伙伴...
老虎车网,国内外新车资讯,行业动态、汽车图片、汽车评测、汽车视频等精彩内容分享。
最新问答 更多
用车养护
汽车行业关注
报导汽车行业资讯,深挖车界猛料
老虎车网
新鲜汽车资讯,实用车主指南
买车顾问
好玩、好看、有用才是我们的基本诉求