8月27日,香港联交所就华晨中国汽车控股有限公司以及三名前任董事的不当行为采取纪律行动。在此次纪律行动中,香港联交所公开谴责华晨中国前执行董事马妮娜、前执行董事阎秉哲、前执行董事孙宝伟。香港联交所表示,马妮娜及阎秉哲均不适合担任该公司或其任何附属公司的董事或高级管理阶层职务,若孙宝伟仍留任该公司董事会的董事,会损害投资者的权益。

香港联交所调查发现,审计2020年度业绩期间,核数师发现全资附属公司沈阳金杯汽车工业控股有限公司(下称“金杯汽控”)为当时的控股股东华晨汽车集团控股有限公司(下称“华晨控股”)提供了多项担保,当时对金杯汽控强制执行担保的法律程序已展开。由于发现上述担保,该公司延迟刊发其2020年度业绩并展开两项独立调查。
独立调查发现,多家全资附属公司(包括金杯汽控)于2019至2021年间在华晨的影响下为华晨集团及其他实体的利益而向其提供逾534亿元人民币的财务资助,财务资助包括担保、存款质押及资金往来,但并未为该公司带来任何明显的商业利益。相关董事在华晨担任高级管理层职务,尽管存在明显的利益冲突,但仍参与了该公司向华晨提供的财务资助,同时均未向董事会汇报有关财务资助。

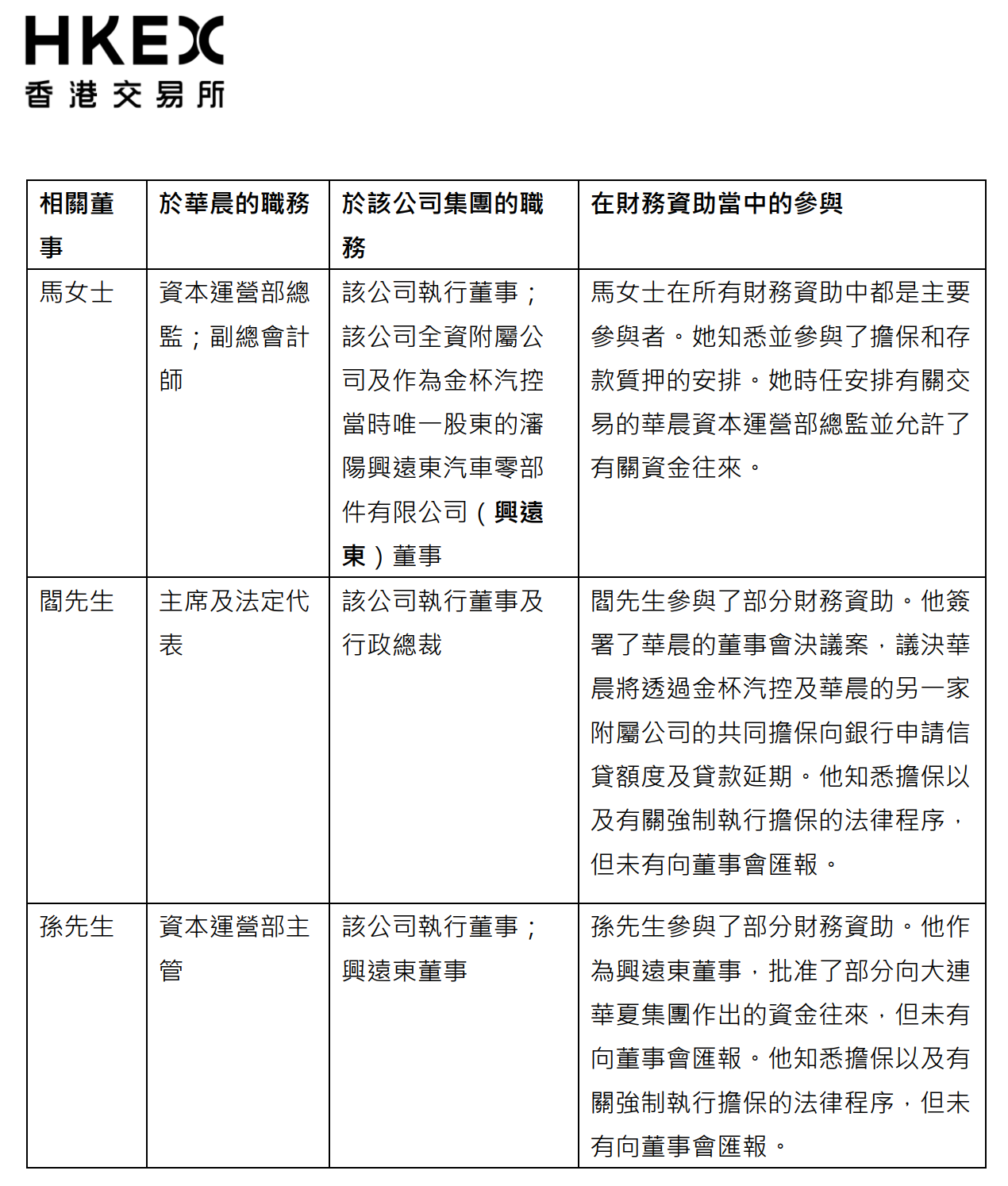
马妮娜在华晨的职位是资本运营部总监及副总会计师,而在金杯汽控的职位是执行董事,及作为金杯汽控当时唯一股东的沈阳兴远东汽车零部件有限公司(下称“兴远东”)董事。马妮娜在所有财务资助中都是主要参与者,她知悉并参与担保和存款质押的安排,安排有关交易的华晨资本运营部总监并允许了有关资金往来。
阎秉哲在华晨的职位是董事长及法定代表,在金杯汽控担任执行董事及行政总裁。阎秉哲参与了部分财务资助,签署了华晨的董事会决议案,议决华晨将透过金杯汽控及华晨的另一家附属公司的共同担保向银行申请信贷额度及贷款延期,其知悉担保以及有关强制执行担保的法律程序,但未有向董事会汇报。
孙宝伟系华晨资本运营部主管,同时是金杯汽控担任执行董事以及兴远东董事。孙宝伟参与了部分财务资助。作为兴远东董事,批准了部分向大连华夏集团作出的资金往来,但未有向董事会汇报。知悉担保以及有关强制执行担保的法律程序,但未有向董事会汇报。

华晨汽车集团控股有限公司成立于2002年9月,注册资本8亿人民币。华晨集团是辽宁省国资委控股的大型整车制造企业,直接或间接控股、参股四家上市公司,并通过旗下上市公司华晨中国与宝马合资成立华晨宝马。2020年11月20日,沈阳中院裁定受理华晨集团债权人对华晨汽车集团进行重整的申请,华晨汽车集团正式进入破产重整程序。此前,华晨集团旗下拥有中华、金杯、华颂三个自主品牌和华晨宝马、华晨雷诺两个合资品牌,但到2024年的集团华晨集团只剩下华晨宝马苦苦支撑,且持股比例从此前的50%降至25%。

财报显示,2019年-2023年,华晨中国实现营业收入分别为38.62亿元、31.23亿元、21.42亿元、11.31亿元、11.21亿元,净利润分别为67.63亿元、0.11亿元、119.61亿元、71.47亿元、77.35亿元。此前,华晨中国发布2024年中期业绩,报告期内实现收入5.18亿元,同比增长2.0%;净利润14.73亿元,同比下滑60.65%。
如系本站原创文章,转载请注明出处:qi-che.com。
更多汽车新闻关注 请扫码qi-che.com公众微信号:

声明:
·凡注明为其他媒体来源的信息,均为转载自其他媒体,转载并不代表本网赞同其观点,也不代表本网对其真实性负责。如系qi-che.com原创文章,转载请注明出处:qi-che.com。
·您若对该稿件内容有任何疑问或质疑,请即与qi-che.com联系,本网将迅速给您回应并做处理。
邮箱mail@qi-che.com
处理时间:周一—周五 9:00—18:00
相关阅读
随着中国汽车市场新车销量持续下滑,传统乘用车(轿车、SUV、MPV)的需求下降,一直被忽视的皮卡车型有望迎来爆发期。6月6日,国家发改委等三部委共同下发《推动重点消费品更新升级畅通资源循环利用实施方案(2019-2020年)》,除逐步取消限购规定促进汽车消费外,皮卡车型的进一步解禁也被纳入改革的重点项目。实施方案中明确表示,鼓励有条件的地级及以下城市加快取消皮卡进城限制,充分发挥皮卡客货两用功能。...
据车质网统计,2019年10月共接到车主有效投诉信息8016宗,环比上涨7.9%,同比上涨28%,今年1-10月累计投诉量已突破70000宗。10月份汽车投诉榜单中,绝大多数车型投诉量环比呈现增长的趋势,法系、日系品牌汽车投诉量较上月有明显的涨幅。投诉量榜单前十中,法系品牌东风标致408再次霸榜。据数据显示,今年10月,东风标致408销量为1222辆,而10月的投诉量则达到了226宗,占销量的18...
日前网上盛传一封河北省保定市博野县检测站的通知书,内容提到:接县政府办公室通知,9月23日开始所有年检车辆必须安装ETC,未安装ETC的车辆不予年检,安装ETC后再办理年检业务。针对此消息,博野县官方回应了。微信公众号“博野快讯”发文称,县政府办公室从未发布过任何关于强制安装ETC的通知。不安装ETC设备不影响车辆进行年检,车辆办理ETC设备由广大车主、群众积极参与,自愿选择。此外,相关情况经过调...
最新内容
据全国企业破产重整案件信息网显示,8月28日,高合汽车母公司华人运通投资有限公司新增一则破产审查案件,申请人为该公司,经办法院为莱西市人民法院。裁判文书显示,华人运通投资有限公司以资产不能清偿全部到期债务,但具备重整价值和重整可能性为由,向本院申请对该公司进行重整,并同时申请预重整。本院于8月28日立案后,依法组成合议庭进行审查。法院认为,华人运通投资有限公司所在的新能源汽车行业前景广阔,进行预重...
比亚迪交出半年业绩“成绩单”,成为国内最赚钱的车企。8月28日,比亚迪发布2024年中期业绩报告。报告显示,上半年比亚迪营业收入3011.27亿元,同比增长15.76%;净利润136.31亿元,同比增长24.44%;扣非净利润为123.15亿元,同比增长27.03%。同日,上汽集团发布2024年中期业绩报告显示,报告期内上汽集团实现营业收入284.7亿元,同比下滑12.82%;净利润66.27亿元...
8月28日晚间,理想汽车发布2024年二季度及上半年财报。财报显示,二季度理想汽车营收为317亿元人民币,同比增长10.6%;净利润为11亿元,同比下滑52.3%,调整后净利润为15亿元,同比下滑44.9%。毛利率方面,二季度理想汽车营毛利率为19.5%,同期为21.8%,今年一季度为20.6%,下滑原因是由于车辆毛利率下滑。二季度理想汽车车辆毛利率为18.7%,同期为21.0%,今年一季度为19...
美国东部时间2024年8月28日凌晨,瑞典汽车制造商Polestar极星发布公告,托马斯·英格拉思(ThomasIngenlath)已经辞去首席执行官一职,MichaelLohscheller将于2024年10月1日正式担任CEO。据了解,自极星成立以来,ThomasIngenlath便一直担任首席执行官一职,并成功为该品牌未来发展奠定坚实基础。接任者MichaelLohscheller此前曾在大...
美国东部时间2024年8月28日凌晨,瑞典汽车制造商Polestar极星发布公告,托马斯·英格拉思(ThomasIngenlath)已经辞去首席执行官一职,MichaelLohscheller将于2024年10月1日正式担任CEO。据了解,自极星成立以来,ThomasIngenlath便一直担任首席执行官一职,并成功为该品牌未来发展奠定坚实基础。接任者MichaelLohscheller此前曾在大...
汽车行业关注是了解中国汽车品牌,汽车经销商的汽车行业资讯传播平台。以全媒体结合的方式为汽车行业传播权威的汽车资讯,助力中国汽车品牌传播不断创新。新车上市汽车大全汽车新闻汽车品牌销量榜以及汽车经销商报价大全。
最新问答 更多
用车养护
汽车行业关注
报导汽车行业资讯,深挖车界猛料
老虎车网
新鲜汽车资讯,实用车主指南
买车顾问
好玩、好看、有用才是我们的基本诉求