日前,重庆蓝电汽车科技有限公司完成工商变更,两家国资退出股东行列,分别是重庆青凤科技、重庆园投仓储(均为重庆沙坪坝区国资背景),赛力斯集团持股比例从35%直接升至100%,蓝电汽车正式成为赛力斯的全资子公司。


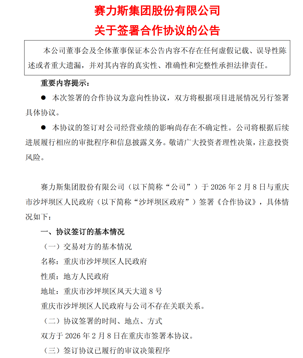
2月8日,赛力斯集团股份有限公司与重庆市沙坪坝区人民政府签署《合作协议》,赛力斯以蓝电汽车相关存量资产剥离出资设立标的公司,沙坪坝区政府组建或引入有限合伙企业与其他投资人及经营团队以现金对标的公司增资。在资产剥离后,赛力斯对蓝电汽车将不具有控制权,仅为后者的参股股东。然而,仅一个月的时间方案便急转直下,国资方选择退出蓝电汽车,而赛力斯则选择全资控股。

战略收权与决策效率提升,是赛力斯全资控股蓝电的首要考量。在此之前,蓝电由赛力斯持股35%、重庆两大国资合计持股65%,这种股权结构导致决策过程中需多方协调,存在效率低下、内耗严重的问题,难以快速响应市场变化和企业战略部署。全资控股后,蓝电正式成为赛力斯的全资子公司,赛力斯可直接对其进行战略、产品、渠道的统一指挥,无需再与国资博弈,决策效率大幅提升,能够更灵活地调配资源,推动蓝电业务的优化升级。
与此同时,这一布局也完善了赛力斯的双品牌矩阵,形成了高低搭配的市场布局。问界定位高端市场,依托与华为的深度绑定,主打高毛利、智能化优势。蓝电则聚焦中低端10-15万级市场,以自主运营、走量为核心,不占用华为资源,两者形成互补,构建起抵御市场风险的“防火墙”,覆盖更广泛的消费群体。
蓝电汽车作为赛力斯集团布局中低端新能源市场的核心品牌,其发展历程与赛力斯的战略调整深度绑定,从品牌诞生、产品落地,到股权更迭、战略回归,每一个节点都折射出新能源市场的竞争逻辑与企业的布局考量。以下结合关键时间线与核心事件,完整梳理蓝电汽车的发展全过程。
资料显示,蓝电汽车成立于2023年3月,注册资本5亿元,是赛力斯集团旗下全新的智能电动汽车品牌。彼时,赛力斯已通过与华为合作推出问界系列,站稳高端新能源市场,而蓝电的推出,正是为了填补赛力斯在20万元以下价格区间的空白,形成“高端问界、平民蓝电”的双品牌布局,实现对不同消费群体的全面覆盖。

2023年3月30日,赛力斯成立全资子公司重庆赛力斯蓝电汽车有限公司,并同步举办发布会,正式发布蓝电品牌及首款车型蓝电E5,蓝电E5搭载1.5升插电式混合动力系统,综合续航里程达1150公里,售价13.99万元起。在蓝电E5上市后,蓝电汽车又陆续推出蓝电E3、蓝电E5 PLUS等车型,进一步丰富产品选择,价位集中在10-15万元区间。
然而,蓝电汽车的市场表现始终未能达到预期,销量持续低迷成为其发展的最大困境。数据显示,2024年蓝电汽车销量30194辆,2025年销量20352辆,每月销量基本徘徊在1000辆左右。在10-15万级新能源市场,蓝电汽车面临比亚迪、吉利、奇瑞等主流品牌的激烈竞争,品牌力薄弱、核心技术不突出,导致市场份额持续下滑,长期处于亏损状态,这也推动了赛力斯对蓝电战略的进一步调整。

蓝电汽车的发展轨迹既体现了赛力斯在新能源市场“高低搭配”的布局思路,也反映了中低端新能源市场的残酷竞争。如今,回归赛力斯全资掌控的蓝电,将依托集团的技术、资金、渠道资源进行全面优化升级,未来能否摆脱销量困境,成为赛力斯业绩增长的新支撑,仍有待市场的进一步检验。
如系本站原创文章,转载请注明出处:qi-che.com。
更多汽车新闻关注 请扫码qi-che.com公众微信号:

声明:
·凡注明为其他媒体来源的信息,均为转载自其他媒体,转载并不代表本网赞同其观点,也不代表本网对其真实性负责。如系qi-che.com原创文章,转载请注明出处:qi-che.com。
·您若对该稿件内容有任何疑问或质疑,请即与qi-che.com联系,本网将迅速给您回应并做处理。
邮箱mail@qi-che.com
处理时间:周一—周五 9:00—18:00
相关阅读
随着中国汽车市场新车销量持续下滑,传统乘用车(轿车、SUV、MPV)的需求下降,一直被忽视的皮卡车型有望迎来爆发期。6月6日,国家发改委等三部委共同下发《推动重点消费品更新升级畅通资源循环利用实施方案(2019-2020年)》,除逐步取消限购规定促进汽车消费外,皮卡车型的进一步解禁也被纳入改革的重点项目。实施方案中明确表示,鼓励有条件的地级及以下城市加快取消皮卡进城限制,充分发挥皮卡客货两用功能。...
日前网上盛传一封河北省保定市博野县检测站的通知书,内容提到:接县政府办公室通知,9月23日开始所有年检车辆必须安装ETC,未安装ETC的车辆不予年检,安装ETC后再办理年检业务。针对此消息,博野县官方回应了。微信公众号“博野快讯”发文称,县政府办公室从未发布过任何关于强制安装ETC的通知。不安装ETC设备不影响车辆进行年检,车辆办理ETC设备由广大车主、群众积极参与,自愿选择。此外,相关情况经过调...
今年以来,一直在新能源汽车领域动作频频的恒大,近日又因大规模、高标准的人才招募再度引得市场关注。9月9日,恒大新能源汽车全球研究总院启动全球招聘,计划招聘8000名新能源汽车产业世界顶级专家和技术精英,工作地点遍布中国、瑞典、德国、英国、荷兰、奥地利、意大利、日本、韩国等九个国家。造车狂人恒大“逆势揽才”今年的汽车行业可谓是日渐趋寒,无论是传统汽车业的领头羊如福特、通用、大众等车企动辄上千人的裁员...
最新内容
3月25日,索尼集团和本田汽车联合宣布,将终止双方合资公司——索尼本田移动公司(SonyHondaMobility,SHM)旗下Afeela系列电动汽车的开发与上市计划。据了解,双方叫停合作造车项目的原因是本田汽车对其全球电动化战略进行了重大调整,导致原定提供给合资公司的技术与资源无法兑现。按原计划,该项目将于今年年中在日本和美国加州实现交付。索尼集团和本田汽车合作造车始于2022年3月,彼时双方...
3月25日,一汽奥迪A6Le-tron正式预售,新车共推出4款车型,预售价31.3-44.3万元。据了解,奥迪A6Le-tron基于全新PPE纯电动车平台打造,定位中大型纯电车,提供单电机和双电机车型,CLTC工况最大续航里程815km,从10%-80%充电仅需20分钟,高配车型搭载华为乾崑辅助驾驶系统。外观方面,奥迪A6Le-tron前格栅采用封闭式结构,保留有奥迪标志性的多边形轮廓,前格栅以车...
3月26日,上汽通用五菱对外发布全新一代五菱缤果官图,并取名为——缤果Pro。据了解,官方称,缤果Pro中的“Pro”既是Professional(专业的)的实力彰显,也是Progressive(进阶的)的格调宣言。新车定位为“精致缤纷座驾”,预计将介于缤果和缤果S之间,车内采用5门5座布局,主打城市通勤场景。作为参考,目前在售的缤果售价为5.68-8.48万元;缤果S售价为6.68-8.98万元...
3月25日,恒大新能源汽车投资控股集团有限公司新增一则破产审查案件,申请人为广州农村商业银行股份有限公司华夏支行。恒大新能源汽车投资控股集团有限公司成立于2019年1月,法定代表人为刘伟胜,注册资本35亿美元,经营范围为在国家允许外商投资的领域依法进行投资。股东信息显示,该公司由恒大新能源汽车控股(香港)有限公司、恒大恒驰新能源汽车(广东)有限公司共同持股。此次恒大新能源科技被申请破产审查,并非恒...
日前,重庆蓝电汽车科技有限公司完成工商变更,两家国资退出股东行列,分别是重庆青凤科技、重庆园投仓储(均为重庆沙坪坝区国资背景),赛力斯集团持股比例从35%直接升至100%,蓝电汽车正式成为赛力斯的全资子公司。2月8日,赛力斯集团股份有限公司与重庆市沙坪坝区人民政府签署《合作协议》,赛力斯以蓝电汽车相关存量资产剥离出资设立标的公司,沙坪坝区政府组建或引入有限合伙企业与其他投资人及经营团队以现金对标的...
汽车行业关注是了解中国汽车品牌,汽车经销商的汽车行业资讯传播平台。以全媒体结合的方式为汽车行业传播权威的汽车资讯,助力中国汽车品牌传播不断创新。新车上市汽车大全汽车新闻汽车品牌销量榜以及汽车经销商报价大全。
最新问答 更多
用车养护
汽车行业关注
报导汽车行业资讯,深挖车界猛料
老虎车网
新鲜汽车资讯,实用车主指南
买车顾问
好玩、好看、有用才是我们的基本诉求